AI浪潮下,各类机器和智能设备对时空智能的需求呈现空前增长。 全球领先的时空智能科技公司——千寻位置网络有限公司(以下简称“千寻位置”)宣布,截至2025年11月,千寻位置的月度时空智能服务调用量已经连续两个月突破1,000,000,000,000(万亿)次,成为全球首个达到这一里程碑的时空智能服务平台。
打个比方,如果将这1万亿次平均到每1秒,相当于千寻位置每秒处理38万次时空服务请求。也就是说,一眨眼的功夫,就有上万个智能汽车、手机、无人机、机器人等设备通过千寻服务完成了时空感知。
智能驾驶汽车、具身机器人、低空飞行器……得益于AI大模型的快速发展,这些智能设备具备了自身的思考决策能力,跟整个现实世界的交互性得到了明显的加强,调用了大量的时空智能服务。
“为我们工作的AI,需要理解世界、感知世界、看清世界。AI与时空智能融合,就产生了真正能在物理世界里工作的智能体。”千寻位置CEO陈金培认为,时空智能是让AI真正“落地到物理世界”的基础设施,它为AI提供“在哪里、何时、如何运动”的高精准时空感知、规划、决策和控制能力。
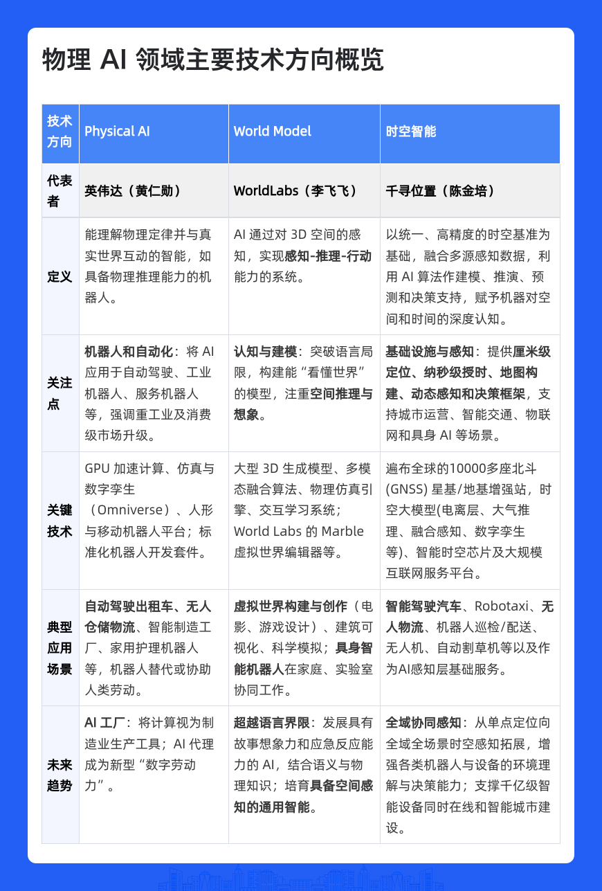
物理AI(Physical AI)已经成为AI发展的下一个浪潮,而时空智能则是“物理AI”的空间基础设施,为AI在现实世界行动提供必要的“神经系统 + 感知地图 + 物理常识”,让各类AI智能体不仅知道自己的位置,还能感知其他智能体的位置。目前,国内外的科学家正在研究世界模型,让AI能够像人类一样,借助观察和体验,循序渐进地学习认知物理世界的常识。

时空服务调用量三年激增10倍
从2022年3月1000亿次,到如今突破1万亿次,在三年半时间里,千寻位置时空服务每月调用量增长了10倍。
千寻位置所提供的时空智能,以统一、高精度的时空(时间+空间)基准为基础,融合多源感知数据,利用AI算法作建模、推演、预测和决策支持,从而超越传统二维视觉的局限,赋予机器对空间的深度认知,使其能够像人类一样在复杂的三维世界中感知、规划、决策。
——在智能驾驶领域,高阶智驾对时空服务的需求不断提升,千寻时空智能服务了超过350万辆智能网联汽车,提供完好性风险低至10⁻⁷/小时(千年一遇)的时空服务,助力其实现高速NOA等高阶智驾功能,涵盖小鹏、埃安、理想、智己、问界、零跑、吉利、上汽、一汽红旗等主流品牌。目前,千寻位置每月服务智驾里程超100亿公里。随着L2级辅助驾驶规模落地和L3级准入加速,北斗时空服务已成为智能驾驶系统不可缺少的组成部分,显现出广阔的市场前景。
——在低空经济领域,千寻位置的时空底座将现实世界的低空场景在虚拟空间中精准映射,并支持路空廊道规划,确保每一次低空飞行精准无误。目前,千寻位置已助力超20万台无人机等低空飞行器完成电网巡检、水域治理、农业植保、夜空表演等专业任务,低空服务里程数累计近40亿公里,相当于护航这些飞行器绕地球飞行近10万圈。
——在大众消费领域,千寻位置与合作伙伴推出的“车道级导航”“红绿灯倒计时”等创新应用,让手机定位精度从“道路级”进化到“车道级”。目前,支持千寻位置高精度定位能力的手机出货量已突破5000万部,覆盖华为、荣耀、OPPO、VIVO等主流品牌,为用户带来了导航体验的革命性变化。
从智能驾驶到低空飞行,从共享单车到具身机器人,到服务各行各业的数字化进程……如今,有350万台智能汽车、5000万部智能手机、20万台低空飞行器、超10万台测量和工程设备,持续不断地调用着千寻位置的时空智能服务。
陈金培指出,如今仅仅是万物智能时代的一个序幕。随着产业从“物联”迈向“智联”,智能汽车、机器人、低空飞行器的数量将呈指数级增长,它们对高精度时空服务的需求将从“可选”变为“刚需”。时空智能正在从技术供给转向需求牵引,成为驱动产业创新的基础要素。

时空智能,让AI真正“落地到物理世界”
随着AI技术不断深入机器人、自动驾驶车辆等自主机器实体系统,对现实世界物理交互能力的需求日益凸显,一时间,从上海到硅谷,“物理AI”(Physical AI)成为最新AI发展热点。
瑞士联邦材料科学与技术实验室Aslan Miriyev和伦敦帝国理工学院Mirko Kovač之前在《Nature MachineIntelligence》发表的一篇文章中,曾如此定义“物理AI”:物理AI是指能够执行通常与智能生物体相关的任务的实体系统,可以实现机体、控制、形态、动作执行和感知的协同进化。
国际数据公司(IDC)认为,其核心价值,在于赋予自主机器在真实物理世界中实现“感知—理解—执行”闭环能力,是人工智能从虚拟智能向具身智能演进的关键桥梁。
在英伟达创始人黄仁勋眼中,机器人、汽车等都属于物理AI范畴,AI的下一个阶段就是物理AI。“数字孪生工厂、仓库、手术室等——AI正在实时学习如何理解和操作现实世界。”
近日,斯坦福大学教授李飞飞创办的World Labs,推出了首款商业产品、由生成式AI驱动的三维世界生成系统Marble,使用户能够仅凭一张图片、一段影片或一段文字提示,创建空间连贯、高保真且可持续的三维世界。“目前AI卷参数,卷算法的方向,可能跑偏了。模型不理解世界,就实现不了真正的智能。”李飞飞近日发布长文说。
千寻位置CEO陈金培认为,AI在理解物理世界、能推理并执行任务的过程中,核心难点是把数字驱动指令转化为物理世界的精准操作。他在2019年提出“时空智能”——它是连接物理和数字世界中间的不可或缺的桥梁,助力各类不同的设备在不同的场景里面,在不同需求中进行时空的规划、决策和控制。
——在感知层,千寻位置融合北斗时空智能基础能力、视觉系统、惯性导航系统等多种先进技术,为机器提供集成时空感知与端侧算力的行动中枢,赋予机器精准、可靠且安全的时空信息和多模型协同推理能力,实现对模型在端侧的推理,让机器人拥有像人一样的方向感,能够完成复杂环境中的多样化任务。
——在规划层,千寻位置为机器提供高精度的环境感知和地图先验信息,帮助机器合理地进行路径规划和自主行动,避开障碍物并顺利到达目标位置。
自2015年成立起,千寻位置就致力于把精准的时空能力打造为一种大规模的公共服务,让时空智能服务像水电煤、互联网,以及云计算一样触手可及。目前,千寻位置利用遍布全球的10000多座GNSS星基/地基增强站,自主研发的智能算法、芯片及大规模互联网服务平台,为机器提供厘米级定位、毫米级感知、纳秒级授时的时空智能服务。
支撑这场变革的基石,是千寻位置从云原生架构到AI智能驱动的基因,使其能在万物互联和大模型时代快速扩展,满足各类AI与数字化应用对时空服务爆发式增长的需求。目前千寻位置具备每秒百万级并发处理能力,以应对动辄高并发的压力,支持海量智能设备同时接入。
突破万亿次调用大关,同时标志着我国北斗高精度时空服务正从前沿技术走向通用服务,北斗应用不仅“可用”更是“好用”,与各类AI新技术不断融合,迈向更高质量发展。


{{item.content}}